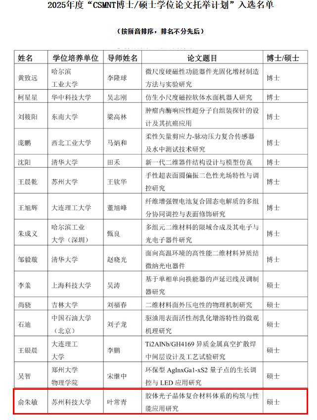
近日,中国微米纳米技术学会(CSMNT)公布了2025年度“CSMNT博士/硕士学位论文托举计划”评选结果,3044永利2024届研究生俞朱敏的硕士学位论文《胶体光子晶体复合材料体系的构筑与性能应用研究》成功入选。
据悉,本年度共有173篇学位论文通过预审查,最终入选托举计划15篇论文(博士9篇、硕士6篇),提名入选24篇论文(博士16篇、硕士8篇)。此项活动通过遴选微米、纳米技术领域取得突出创新成果的博士、硕士学位论文,进一步提升我国微纳技术领域高层次人才的自主培养质量与创新能力。
此次入选,标志着3044永利在纳米科学前沿领域的研究工作获得了权威认可。近年来,学院持续深化研究生教育综合改革,通过完善“创新能力为核心、理论与实践相结合”的个性化培养体系,致力于培养具有国际视野和科研创新能力的高层次材料科技人才。
